为充分排查社会面传播风险,科学、精准、高效实施管控措施,阻断病毒传播链,市民如在以下时间到过江门市江海区、开平市、鹤山市、恩平市的下列场所,请立即主动向所在镇(街)或村(社区)报备,做好疫情防护措施,配合“三天三检”。
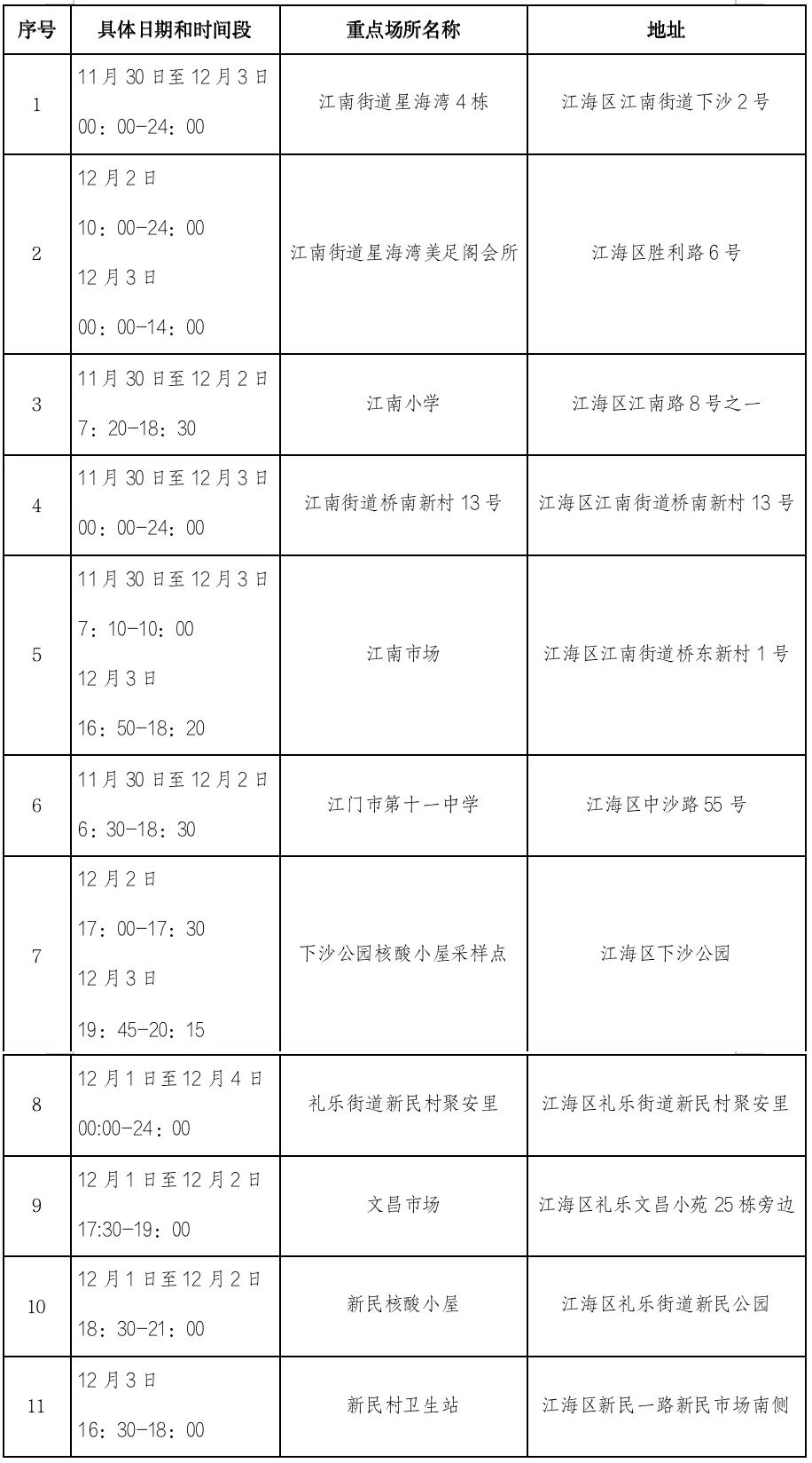
江海区重点场所和排查时段如下:

开平市重点场所和排查时段如下:

鹤山市重点场所和排查时段如下:
恩平市重点场所和排查时段如下:

如出现发热等十大症状者,请及时前往发热门诊就诊,就医途中避免乘坐公共交通工具。隐瞒相关接触情况,造成疫情传播扩散的,将依法追究相关人员法律责任。
请广大市民不造谣、不信谣、不传谣,主动支持和配合疫情防控工作。落实好个人健康防护措施,保持安全社交距离,勤洗手、戴口罩、常通风、不扎堆、不聚集。
来(返)台山报备
长按识别下图中的二维码进行填报

镇街防控值班联系电话
凡本网注明"稿件来源:台山政府网"的所有文字、图片和音视频稿件,版权、知识产权均属台山政府网所有,任何媒体、 网站或个人未经本网协议授权不得复制或转载。已经本网协议授权的媒体、网站,在下载使用时必须注明"稿件来源:台山政府网",违者本网将依法追究责任。 本网转载其他媒体稿件是为传播更多的信息,此类稿件不代表本网观点,本网不承担此类稿件侵权行为的连带责任。如转载稿件涉及版权、知识产权等问题, 请作者速与本网取得联系。本网未注明"稿件来源:台山政府网"的文/图等稿件均为转载稿,如其他媒体、网站或个人从本网下载使用, 必须保留本网注明的"稿件来源",并自负版权等法律责任
联系方式:0750-5565827邮件:tssxzzx@jiangmen.gov.cn