新冠病毒肺炎疫情发生以来,全省各地根据中央及省委关于全力做好疫情防控工作的部署要求,充分发挥职能作用,全力以赴做好疫情防控各项工作,切实维护疫情防控期间社会大局稳定。
假卖口罩,实为骗财!广东警方侦破首宗涉疫情电信网络诈骗案件
近日,省公安厅快速组织侦破一宗利用肺炎疫情发布虚假口罩广告实施诈骗的案件,抓获犯罪嫌疑人1名。该案是我省侦破的首宗涉疫情电信网络诈骗案件。

1月28日,潮州警方接事主报案称,有人在微信群利用肺炎疫情,以售卖N95口罩为幌子发布虚假口罩广告,收取费用后将受害人微信“拉黑”实施诈骗。

鉴于案情恶劣,为有效打击犯罪、服务疫情防控工作,潮州市公安局迅速调集精干警力成立专案组开展案件研判,专案组根据案情反映和调查情况,快速锁定了嫌疑人张某龙(男,18岁,居住于广东惠州),并第一时间将案情和研判结果上报省公安厅新型犯罪研究中心。
在省公安厅新型犯罪研究中心协调组织下和有关互联网企业的协助下,潮州市公安局会同惠州市公安局开展落地侦查工作,于1月28日21时许在惠州市惠阳区抓获实施诈骗的嫌疑人张某龙,现场缴获涉案手机及银行卡等作案工具。
据查,张某龙共实施涉疫情电诈3宗、涉贷款电诈2宗,涉案金额近4000元。目前,案件正在进一步审理中。
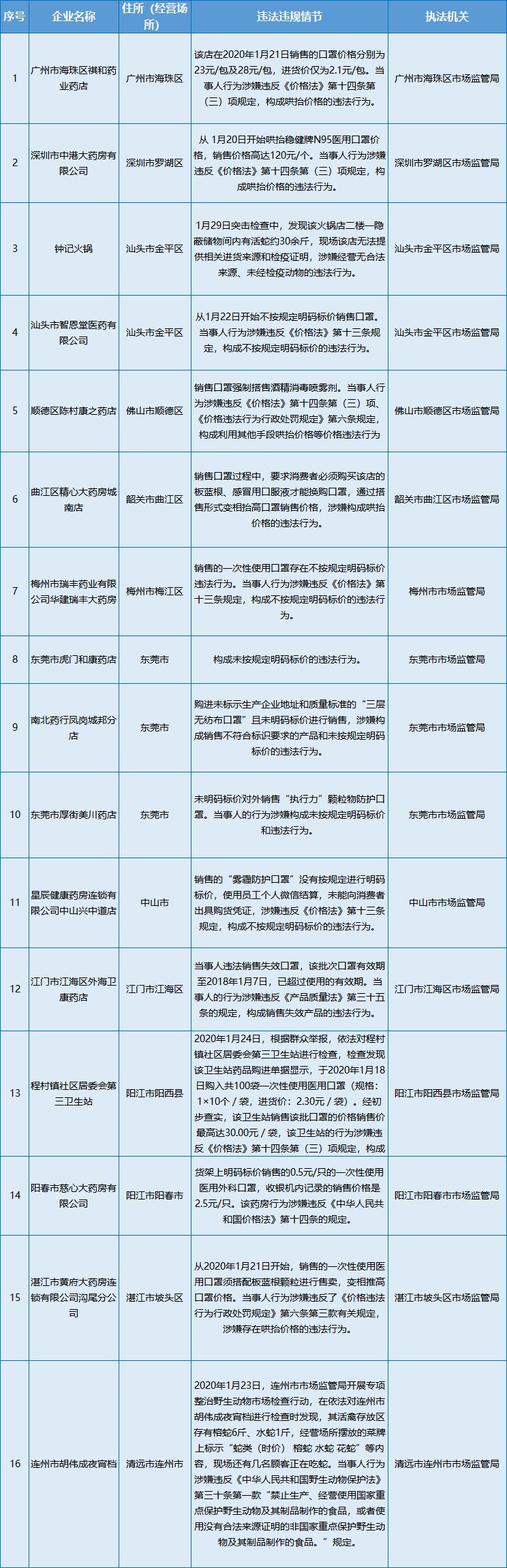
哄抬物价、囤积居奇,非法经营野生动物…… 广东曝光防疫期间首批违法违规企业!
哄抬物价、囤积居奇,非法经营野生动物……1月31日晚,广东省市场监管领域防控新型冠状病毒感染的肺炎疫情工作领导小组办公室对外公布首批疫情期间违法违规企业名单。
此次上“黑名单”的企业以药店为主,多涉及口罩、酒精消毒液等防疫物品的价格违法行为,中港大药房、星辰健康药房等均被点名。其中,不少商家借机哄抬防疫产品物价、不明码标价。1月24日,根据群众举报,依法对阳西县程村镇社区居委会第三卫生站进行检查,发现该卫生站药品购进单据显示,于2020年1月18日购入共100袋一次性使用医用口罩(规格:1×10个/袋,进货价:2.30元/袋)。经初步查实,该卫生站销售该批口罩的销售价最高达30.00元/袋,该卫生站的行为涉嫌违反《价格法》第十四条第(三)项规定,构成哄抬价格的违法行为。

【首批公布的16家违法违规企业名单】

哄抬物价、不按规定明码标价,江门市曝光5宗典型案例! 新型冠状病毒感染的肺炎疫情发生以来,我市市场监管部门着力加强口罩、抗病毒药品等市场价格监督执法,迅速查办了一批哄抬物价、不明码标价等价格违法案件,坚决打击违法违规行为,有力维护了市场价格秩序。 1 案例一: 江门市江海区外海卫康药店 2020年1月23日,江门市江海区市场监督管理局接群众投诉举报,对江门市江海区外海卫康药店进行了检查。经查,当事人借口罩等防疫用品需求激增之机,将进货价为0.25元/个的防护口罩,从原销售价0.8元/个提价至2元/个。检查还发现,该批次口罩有效期至2018年1月7日,已超过使用的有效期。当事人的行为涉嫌违反《中华人民共和国价格法》第十四条第(三)项和《产品质量法》第三十五条的规定,构成哄抬价格和销售失效产品的违法行为,江海区市场监督管理局已立案调查,将于近期作出行政处罚决定。 2 案例二: 江门市新会区 都会百姓药房杜阮分店 2020年1月27日,江门市蓬江区市场监管局到江门市新会区都会百姓药房杜阮分店检查发现,当事人以0.8元/只的价格购进“保为康”的一次性口罩,并从1.5元/个涨到2元/个未明码标价对外销售,销售数量50只,当事人的行为涉嫌违反《中华人民共和国价格法》第十四条、《价格违法行为行政处罚规定》第十三条第(一)项的规定,构成不按规定明码标价的违法行为,江门市蓬江区市场监管局已立案调查,将于近期作出行政处罚决定。 3 案例三: 开平市水口镇战鹰商店 2020年1月28日,开平市市场监管局接群众投诉举报,对开平市水口镇战鹰商店检查。经查,当事人在1月26日借口罩等防疫用品需求激增之机,将进货价0.7元/个的“保为康”品牌口罩,由平时批发价50元/盒(每盒50个)涨到100元/盒的价格在其经营场所内销售。当事人的行为涉嫌违反《中华人民共和国价格法》第十四条第(三)项的规定,构成哄抬价格的违法行为,开平市市场监管局已立案调查,将于近期作出行政处罚决定。 4 案例四: 开平市沙冈文正商行 2020年1月28日,开平市市场监管局接群众投诉举报,对开平市沙冈文正商行检查。经查,该商行将进货价为62.5元/盒的口罩以70元-100元/盒不等的价格分别对外销售。当事人的行为涉嫌违反《中华人民共和国价格法》第十四条第(三)项的规定,构成哄抬价格的违法行为,开平市市场监管局已立案调查,将于近期作出行政处罚决定。 5 案例五: 广东省博济堂大药房 连锁有限公司祥龙分店 2020年1月24日,开平市市场监管局接群众投诉举报,对广东省博济堂大药房连锁有限公司祥龙分店检查。经查,该店将青岛科美生物工(商品编码:28366)配送价11.50元/袋的一次性医用口罩以25元/袋的价格对外销售。当事人的行为涉嫌违反《中华人民共和国价格法》第十四条第(三)项的规定,构成哄抬价格的违法行为,开平市市场监管局已立案调查,将于近期作出行政处罚决定。 提醒:江门市市场监督管理局提醒街坊们,发现哄抬价格、散布虚假涨价信息等违法行为的!请及时拨打12315、12345举报!
凡本网注明"稿件来源:台山政府网"的所有文字、图片和音视频稿件,版权、知识产权均属台山政府网所有,任何媒体、 网站或个人未经本网协议授权不得复制或转载。已经本网协议授权的媒体、网站,在下载使用时必须注明"稿件来源:台山政府网",违者本网将依法追究责任。 本网转载其他媒体稿件是为传播更多的信息,此类稿件不代表本网观点,本网不承担此类稿件侵权行为的连带责任。如转载稿件涉及版权、知识产权等问题, 请作者速与本网取得联系。本网未注明"稿件来源:台山政府网"的文/图等稿件均为转载稿,如其他媒体、网站或个人从本网下载使用, 必须保留本网注明的"稿件来源",并自负版权等法律责任
联系方式:0750-5565827邮件:tssxzzx@jiangmen.gov.cn