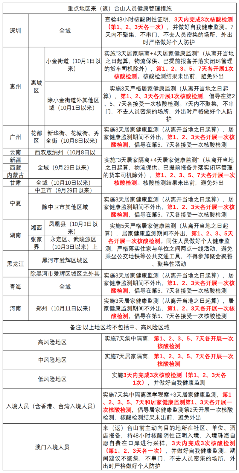
一、全国重点地区来(返)台山人员健康管理措施(10月13日12时更新)

二、落实核酸检测。所有江门市外(除上述区域)来(返)台山人员要及时落实“三天三检”。三天三检:3天内完成3次核酸检测(间隔24小时),抵达台山后前3天原则上“两点(居住点和工作点)一线”,7天内不聚集、不聚餐、不串门,不去人员密集的场所,外出时严格做好个人防护,并做好自我健康监测。
三、关注疫情信息。请广大市民群众密切留意官方公告,及时了解最新防控政策信息。
四、主动报备行程。近期密切关注疫情态势,合理安排行程,非必要不前往涉疫地区开展旅游、探亲等活动。自己或者家人朋友从涉疫地区返回后,要主动向所在镇(街)、村(社区)、单位或酒店报备,及时开展核酸检测。
台山市疾病预防控制中心
2022年10月14日
行程报备二维码

镇街防控值班联系电话
凡本网注明"稿件来源:台山政府网"的所有文字、图片和音视频稿件,版权、知识产权均属台山政府网所有,任何媒体、 网站或个人未经本网协议授权不得复制或转载。已经本网协议授权的媒体、网站,在下载使用时必须注明"稿件来源:台山政府网",违者本网将依法追究责任。 本网转载其他媒体稿件是为传播更多的信息,此类稿件不代表本网观点,本网不承担此类稿件侵权行为的连带责任。如转载稿件涉及版权、知识产权等问题, 请作者速与本网取得联系。本网未注明"稿件来源:台山政府网"的文/图等稿件均为转载稿,如其他媒体、网站或个人从本网下载使用, 必须保留本网注明的"稿件来源",并自负版权等法律责任
联系方式:0750-5565827邮件:tssxzzx@jiangmen.gov.cn